自噬是真核细胞的高通量降解通路,参与细胞与机体的稳态维持。自噬异常与癌症、神经退行性病变等重大疾病相关。在植物中,自噬异常可造成育性与抗病抗逆性下降,而过表达自噬基因可提高植物耐盐性。自噬的核心是双层膜自噬体的从头生成,以及组装完成包含货物的自噬体与液泡/溶酶体的融合。这两个过程都受到磷脂信号分子,磷脂酰肌醇3-磷酸(PtdIns3P, PI3P)的调控。PI3P的生成与水解分别由PI3KC3/VPS34和Myotubularin (MTM)催化。MTM的突变与多种神经肌肉疾病相关,但由于人类MTM家族成员众多,至今未能厘清它们在自噬体生成早期和晚期的精细定位、功能与调控。另一方面,迫切需要找到功能特异的自噬负调控子,为作物基因编辑育种做准备。
近日,上海交通大学生命科学技术学院龚清秋课题组在生物学主流期刊Autophagy (影响因子14.6)上在线发表题为Myotubularin 2 interacts with SEC23A and negatively regulates autophagy at ER exit sites in Arabidopsis的研究论文。
该研究首先体内与体外证实了拟南芥MTM2的PI3P结合与磷酸酶活性,随后发现MTM2与PI3KC3共定位,且MTM2过量表达阻断自噬流,导致PI3P下游自噬核心机制蛋白的异常积累。作者获得了MTM2的敲除突变体,证实其具有更高的自噬水平与自噬依赖的生长优势,而过量表达MTM2造成自噬抑制。
.png)
图1. MTM2敲除显著提高自噬
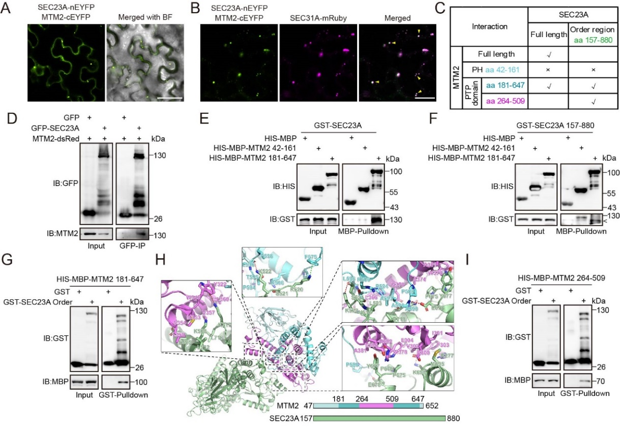
有趣的是,MTM2不参与PI3P调控的任何其他胞内运输过程,其仅定位于内质网出口(ERES),特异结合COPII组分SEC23A,抑制COPII介导的蛋白分泌。
.png)
图2. MTM2通过磷酸酶结构域与COPII组分SEC23A相互作用
作者还发现,MTM2自身的转录与蛋白水平受到盐胁迫诱导,其时间轴与已知盐胁迫诱导的自噬流回到基线的时间轴一致,暗示植物的确通过诱导MTM2表达来负调控自噬体生成。自噬与蛋白分泌都提高的mtm2具有与盐生植物小盐芥Thellungiella salsuginea相似的耐盐性,反映在其对Na+的液泡区室化、叶绿体完整性的维持以及自噬基因表达的调控。
.png)
图3. MTM2抑制COPII功能与自噬体生成的模式图
综上,该研究揭示了自噬体生成过程中PI3P降解的重要性与机制,建立了自噬体生成与COPII的直接联系,也为耐盐作物基因编辑育种提供了可靠的基因资源。
上海交通大学生命科学技术学院博士生李鑫靖为第一作者,龚清秋为论文通讯作者。上海科技大学白芳课题组和上海交通大学基础医学院钟清课题组为该研究提供了大力支持。龚清秋课题组的工作受到国家自然科学基金重大研究计划集成项目(92354302)、培育项目(91954102)、面上项目(32270726、31871355)的支持。
论文链接:
https://doi.org/10.1080/15548627.2024.2394302